知网
大医
电子图书馆:
首页
医院概况
医院简介
领导介绍
医院荣誉
院容院貌
传染病院
急救中心
医疗设备
行政部门
院徽 标志字体
院训
光荣榜
新闻中心
通知公告
下载专区
医院新闻
守护健康 渭医同行
三甲复审
老年友善医院
服务之窗
创建工作
90年院庆
乐鱼手机站入口
就诊流程
楼层分布
医保 城乡居民
健康体检
科室导航
临床科室
医技科室
重点学科
乐鱼online(中国)
科室动态
医疗技术
护理园地
护理概况
护理文化
护理动态
优质护理服务专栏
科研教学
科教概况
科研公告
教学动态
国家级住院医师规范化培训
渭南市全科医师转岗培训基地
渭南市临床技能培训中心
国家药物临床试验机构
高等院校共建平台
中心实验室
医院图书馆
伦理委员会
电子院刊
党群工作
党建工作
党史学习教育
医德医风
我为群众办实事
渭医讲习所
行风建设
建院90周年
作风建设年活动
职工之家
医院文化
六院联创
智慧医院
质量医院
满意医院
平安医院
节约型医院
健康医院
健康课堂
电子院刊
当前位置:
首页
→
电子院刊
→ 正文
电子院刊
当前位置:
首页
>
电子院刊
> 正文
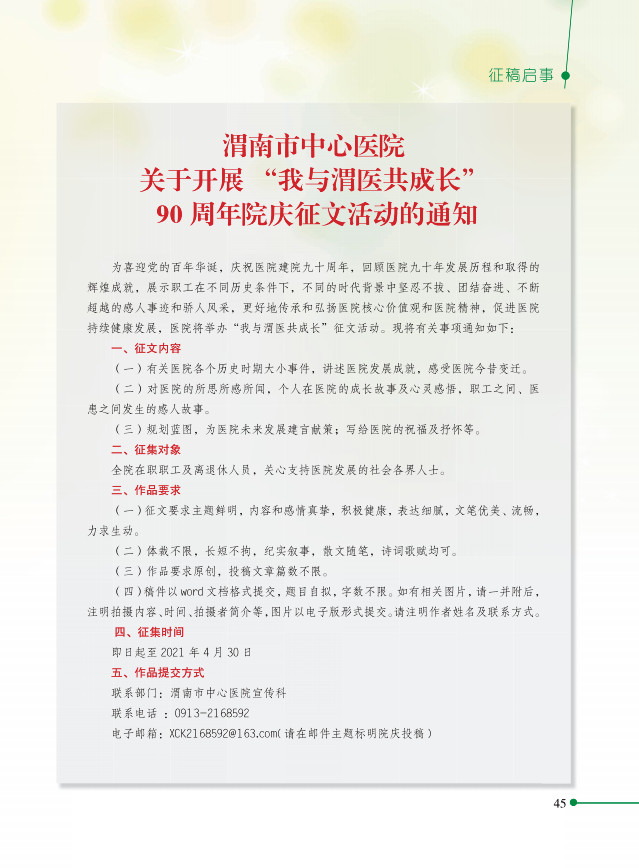
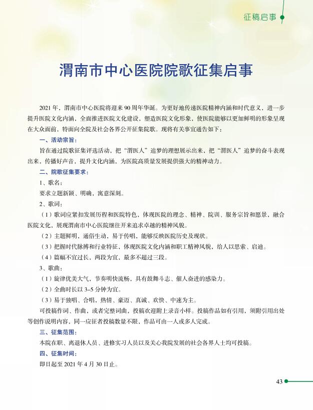
《医苑》第十期
发布日期:2021-03-24 作者: 来源: 点击:[]
预约挂号
联系我们
乐鱼手机站入口
微信号
雷速网页版
|
AK正规平台
|
半岛在线注册
|
多宝网页版
|
乐鱼官方网页版
|
马博注册大厅
|
九游在线官方官网
|
乐竞在线
|
马博官方网站
|